Instance Verification Kit (IVK)
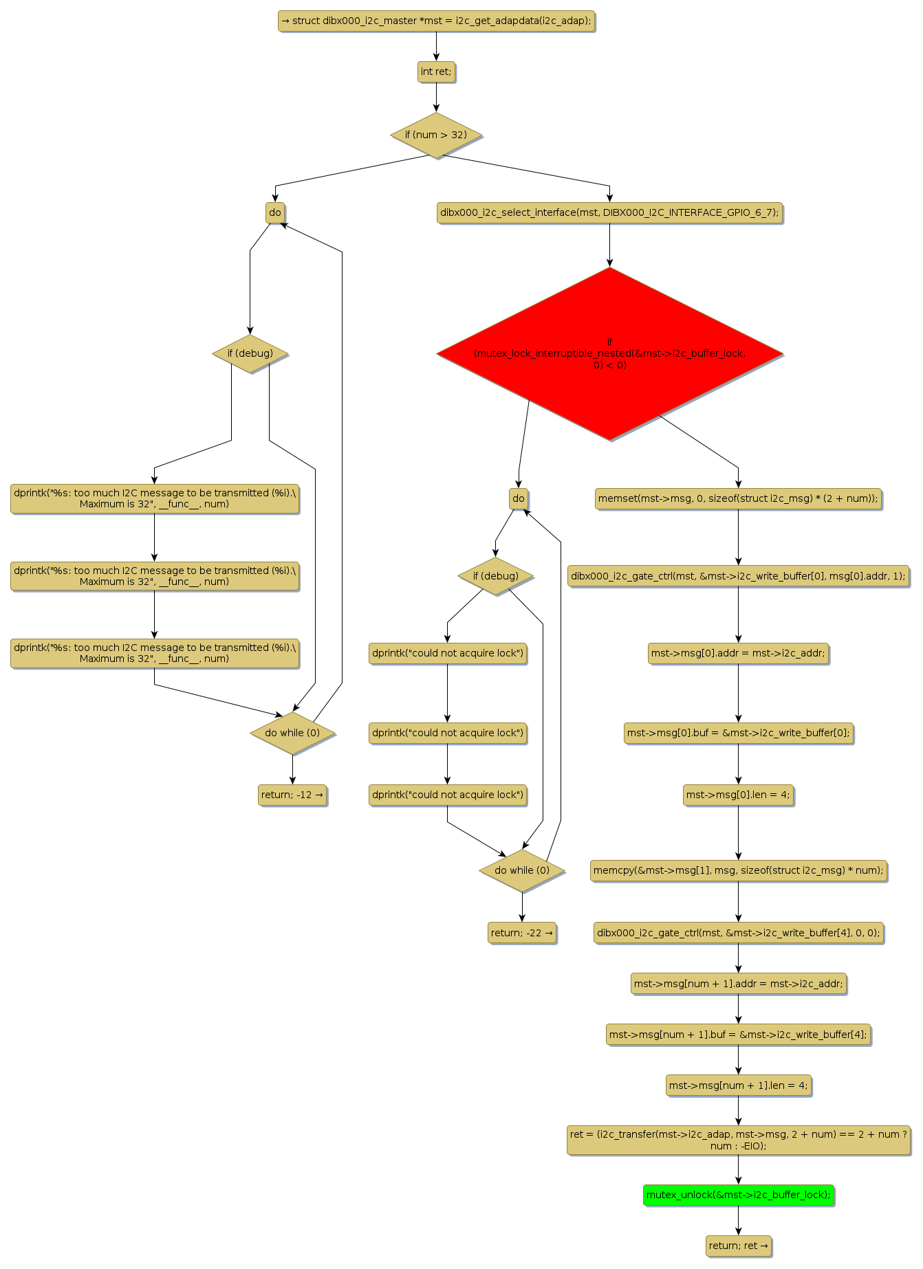
mutex lock @ [6817+51+/linux-3.19-rc1/drivers/media/dvb-frontends/dibx000_common.c]
Instance Signature: i2c_buffer_lock
|
The Matching Pair Graph:
|
|
Function Name
|
Control Flow Graph (CFG)
|
Events Flow Graph (EFG)
|
Source Correspondence
|
|
dibx000_i2c_gated_gpio67_xfer
|
|
|
[6436+29+/linux-3.19-rc1/drivers/media/dvb-frontends/dibx000_common.c]
|